本网站提供资源工具下载,老表资源工具,表哥资源网软件工具,老表哥资源下载,活动线报福利资源分享,活动线报,大型网游经典游戏,网络热门技术游戏辅助交流与分享。
首页 > 技术教程 > 最新QQ群解冻思路教程

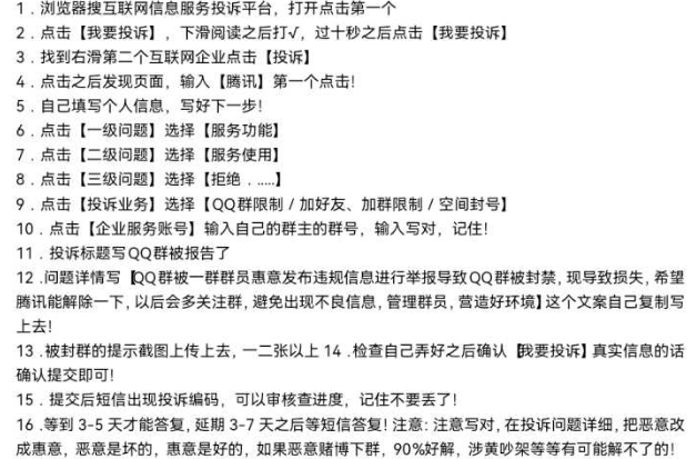
最新QQ群解冻思路教程

最新QQ群解冻思路教程


1674671126568.jpg1674671131386.jpg

本站说明老表资源网:lbzyw.xyz 每天更新优质技术教程,资源,软件,活动,资讯!

本站提供的一切软件、教程和内容信息仅限用于学习和研究目的;不得将上述内容用于商业或者非法用途, 否则,一切后果请用户自负。本站信息来自网络,版权争议与本站无关。您必须在下载后的24个小时之内 ,从您的电脑或手机中彻底删除上述内容。

1、如果您喜欢该程序,请支持正版,购买注册,得到更好的正版服务。
2、本网站可能提供第三方网站的链接,我们不负责维护这些网站。我们不对这些网站的内容负责任。
3、提供这些网站的链接并不意味我们对这些网站或它们的内容的认可或支持。 本站不对这些链接网站作出任何陈述或保证,也不对它们负任何责任。
4、如有侵权请邮件与我们联系处理2658014622@qq.com 敬请谅解!

发表评论:

本站资源来自互联网收集,仅供用于学习和交流,我们尊重任何软件和教程作者的版权,请遵循相关法律法规,本站一切资源不代表本站立场

侵权删帖/违法举报/商务合作/投稿等事物联系QQ1010569847微信:vip158615
sitemap ★★版权声明★★ -当前在线[449]